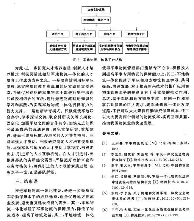
摘 要:随着高技术条件下局部战争物资消耗速度和消耗量的提升,军事物流的物资保障能力面临着严峻的挑战。基于军队与地方在物流的理论、技术以及具体过程中拥有一些兼容性,所以充分调用地方物流的优质资源成了提高军事后勤保障能力的重要途径,军地物流一体化亦是后勤保障发展的重要方向。首先,对军事和地方物流的本质进行了详细分析;然后探讨了军地物流一体化的必要性,并进一步提出在大力推进军地物流一体化的过程中,贯彻健全法律体系、统一技术标准、整合领导机构、加强平台建设、注重人才培养的重要作用。
关 键 词:军地物流一体化 军事物流 构建途径



新时代鞋服物流与供应链面临的变革和挑战03月07日 20:38
点赞:这个双11,物流大佬一起做了这件事11月22日 21:43
物流管理机构及政策分布概览12月04日 14:10
盘点:2017中国零售业十大事件12月12日 13:57
2017年中国零售电商十大热点事件点评12月28日 09:58